• 首页
  • 新闻资讯
    • 协会动态
    • 业界资讯
    • 政策法规
    • 需求公告
  • 专题活动
  • 会员之家
    • 申请入会
    • 会员名册
      • 会长单位
      • 副会长单位
      • 常务理事单位
      • 理事单位
      • 监事单位
      • 普通会员单位
    • 会员权益
    • 会员风采
  • 服务内容
    • 办事指南
    • 教育培训
    • 书籍杂志
    • 其他服务
    • 供需服务
  • 宣传教育
    • 警示案例
    • 保密知识
    • 影画长廊
    • 保密文苑
  • 技术推广
    • 理论研究
    • 前沿技术
    • 产品发布
  • 关于我们
    • 协会简介
    • 业务主管单位
    • 协会章程
    • 协会领导
      • 成都市保密协会
      • 国防科技工业分会
      • 商用密码专业委员会
    • 分支机构
      • 国防科技工业分会
      • 商用密码专业委员会
    • 联系我们
  • 首页
  • 新闻资讯
    • 协会动态
    • 政策法规
    • 供需公告
    • 业界资讯
  • 专题活动
  • 会员之家
    • 申请入会
    • 会员名册
      • 会长单位
      • 副会长单位
      • 常务理事单位
      • 理事单位
      • 监事单位
      • 普通会员单位
    • 会员权益
    • 会员风采
  • 服务内容
    • 办事指南
    • 教育培训
    • 书籍杂志
    • 其他服务
    • 供需服务
  • 宣传教育
    • 警示案例
    • 保密知识
    • 影画长廊
    • 保密文苑
  • 技术推广
    • 理论研究
    • 前沿技术
    • 产品发布
  • 关于我们
    • 协会简介
    • 业务主管单位
    • 协会章程
    • 协会领导
      • 成都市保密协会
      • 国防科技工业分会
      • 商用密码专业委员会
    • 分支机构
      • 国防科技工业分会
      • 商用密码专业委员会
    • 联系我们
首页 新闻 新闻资讯 协会动态
详情
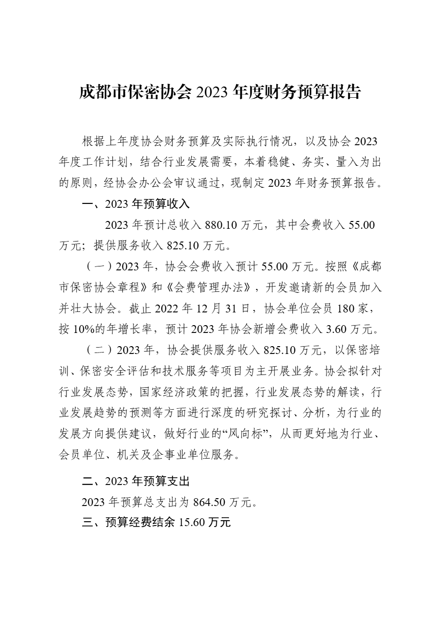
关于成都市保密协会2023年年度财务工作报告的公示
2025-07-24 10:41:32

上一篇 :
关于成都市保密协会2024年年度财务工作报告的公示
2025首届中国(成都)公共视频图像科技管理新技术应用交流会圆满落幕!
: 下一篇

协会动态

  • 关于粤蓉沈三地保密协会联合开展安全保密论文征集活动的通知

    2024-09-24 13:52:02
  • 关于开展2024年信息安全技术交流会的通知

    2024-09-03 16:00:45
  • “4.15”系列活动之“安全保密大学习”

    成都市保密协会
    2023-05-08 11:50:47
  • “4.15”系列活动之“安全保密进企业”——绵阳交流走访暨协会片区活动

    成都市保密协会
    2023-04-28 22:20:03
  • 成都市保密协会关于“4.15”保密知识答题 活动获奖人员通报

    成都市保密协会
    2023-04-21 11:11:03
  • 成都市保密协会关于组织开展2023年“4.15”全民国家安全教育日系列活动的安排

    成都市保密协会
    2023-04-11 23:56:53

友情链接

  • 国家保密局
  • 国家测评中心
  • 中国保密协会
  • 沈阳市保密协会
  • 金城出版社
  • 江苏省保密协会
  • 广东省保密协会
  • 成都市保密协会

    ChengDu Confidentialitv Association

机构客服电话:028-61881311 

电子邮箱:cdsbmxh@163.com

地址:成都市高新区蜀锦路88号阳光金融中心2503号

微信公众号

蜀ICP备2021007333号

版权所有 © 成都市保密协会 技术支持:协伴云|商协会管理系统